Trans SE KT150
Deze versterker is een doorontwikkeling van de Trans-versterker die ik in 2014-2015 heb gebouwd. Deze vernieuwde schakeling is uitgebreid en biedt ongeveer 10 keer minder vervorming dan het originele model. De volledige voorversterking (4 Menno-cellen) is samengebracht op één printplaat (zie 3e foto) om de betrouwbaarheid te garanderen.
De gestabiliseerde hoogspanningsvoeding (zie 4e foto) genereert een voedingsrimpel van slechts 0,6 mV. De versterker verbruikt in totaal ongeveer 210 mA. Ook deze voeding is op een printplaat geplaatst om een betrouwbare werking te waarborgen.
De afgebeelde eindbuizen zijn van het type Tung-Sol KT150, maar ook KT88- of KT120-buizen kunnen zonder herinstellen worden gebruikt. De gloeispanning werkt op 6,3 V wisselstroom, waardoor gelijkspanning niet nodig is.
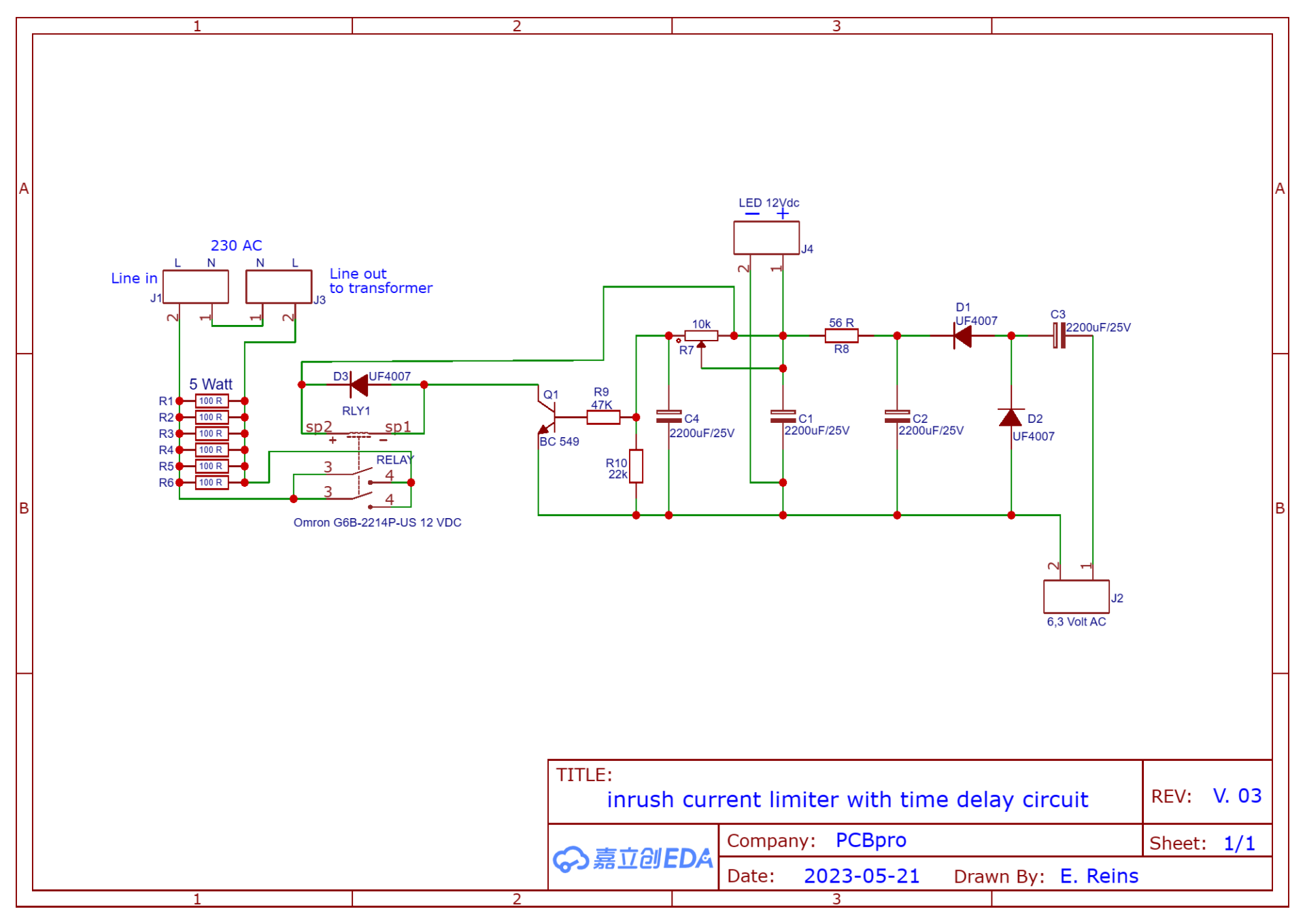
De relais-gestuurde inschakelstroombegrenzer (zie 5e foto) heeft twee functies. Ten eerste beperkt deze de inschakelstroom bij het opstarten van de versterker. Daarnaast bevat hij een spanningsverdubbelaar die de 6,3 V wisselstroom omzet naar 12 V gelijkspanning, wat wordt gebruikt voor de ledverlichting in de aan/uit-knop.
Specificaties
| Io per buis | 100 | mA |
| Zout (1kHz) | 1,3 | Ohm |
| Dempingsfactor bij 8 Ohm | 6,15 | |
| Frequentiebereik -3 dB | 13 > 46 | Hz >kHz |
| THD+N (1Watt 1kHz) | 0,049 | % |
| Max. Vermogen bij 1kHz | 8 | Watt |