Headphone Amp OTL
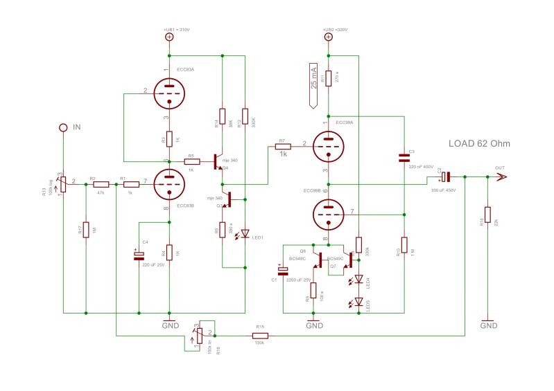
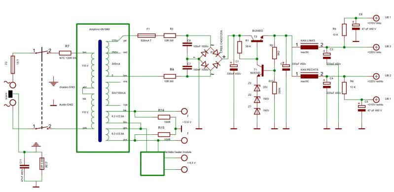
De ingangstrap is een SRPP-schakeling rondom de ECC83 met een emittervolger. De eindtrap is een White kathodevolger met een transistor stroombron aan de kathode en levert 25 mA. De complete schakeling levert een uitgangsimpedantie op van 1,25 Ohm bij 1 kHz. De gloeispanning van de eindbuizen is wisselstroom gevoed, en van de voorbuizen gelijkstroom d.m.v. een Tentlabs heater module. Dit levert een stille versterker op zonder brom. De voeding is gestabiliseerd op 330V, dus de UB+ na de Mec’s 50 wordt dan ongeveer 320 en 310 V. Er zit een extra condensator tussen van 220uF omdat anders de mec’s niet of niet goed werken. Dit onderdrukt de rimpelspanning nog wat meer. Een leuke gadget is een regelbare negatieve feedback van +/-6dB. De versterker levert een maximaal vermogen van 129 mWatt, bij een belasting van 62 Ohm per kanaal (koptelefoon van AKG type701).
SPECIFICATIES
| Io per tube | 20 | mA |
| Zout (1kHz) | 1,25 | Ohm |
| DF bij 62 Ohm (32 Ohm) | 49 (25) | |
| Frequentie bereik -3 dB | 2--350 | Hz--kHz |