Trans PP-80 Push-Pull (2019)

Specificaties

anode-spanning per buis +/- 720 V
Io per buis 50 mA
Zout (1kHz) 8 Ohm) 0,67 Ohm
DF (8Ohm) 12
THD (THD+N) @ 1 Watt (8Ω) 0,0062 (0,015) %
Pmax , 1 kHz, (8Ω) Class A=10 Class AB=98 Watt
Frequentie bereik -3dB 5........60 Hz.......kHz

Toelichting

Dit is de Trans PP-80 PUSH-PULL versterker. De versterker is een logisch vervolg op de Trans Single-ended SE-18 versterker die als project in het jaar 2018-2019 is gebouwd. Het zijn eigenlijk 2 mono-blokken in 1 kast. Elk kanaal heeft zijn eigen voeding. De audio-schakeling is ontworpen door Menno van der Veen en meer uitgebreid dan de Single-Ended versie. De audio-driver bestaat uit een gebalanceerde input (onderste IC op de foto). Gebruikt men een RCA- aansluiting, dan kun je deze schakeling overslaan en de volumeknop gelijk op de Vin aansluiting aansluiten. De IC in het midden is de fasedraaier. Blijft over de FET’s. Dat zijn de spanningsgestuurde stroombronnen die worden aangestuurd door de 3e IC. De gehele voorversterking is op printplaat gezet (4e foto).

De gestabiliseerde hoogspanningsvoeding heeft een voedingsrimpel van ongeveer 0,6 mV. De versterker trekt ongeveer 120 mA per kanaal. Ook deze voeding is compleet op printplaat gezet.

De eindbuizen op de foto zijn van Tung Sol type KT 120. Maar een KT88 of 150 kan ook zonder dat men opnieuw hoeft in te stellen. De gloeispanning werkt op 6,3 V wisselstroom. Gelijkspanning is hier niet nodig.

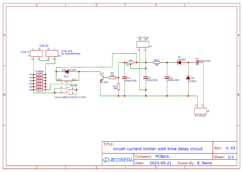
De inschakelstroombegrenzer zorgt ervoor dat bij het inschakelen van de versterker de hoofdzekering er niet uit knalt. Want vooral ringkerntrafo’s hebben last van kortsluitgedrag op het moment van inschakelen. De stroom wordt nu beperkt doordat het eerst door een aantal weerstanden geleid wordt, en wordt dan overbrugd door een relais. Bovendien heeft de begrenzer een spanningsverdubbelaar  die de spanning van 6,3 Volt wissel naar 12 Volt gelijkspanning transformeert. Handig voor bijvoorbeeld ledverlichting in de aan/uit knop, of een andere toepassing.

Voor meer informatie en het Audioxpress artikel klik hier.

Schema's

Metingen